职场资讯_企业招聘信息,找工作、招聘、求职等本地资讯职场资讯

首页>职场资讯>本地资讯 职场资讯本地资讯
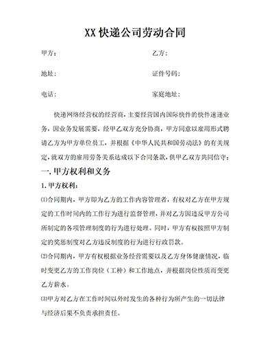
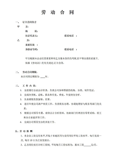
  • 劳动合同免费下载

    合同为参考借鉴文本,为保证切身利益,请作修改调整哈,勿直接使用哦~

    2023/04/18

共 17363 条记录 1737 页 上一页 1...19 20 21 22 23 24 25 26 27 ...1737下一页